根据《国务院关于改进加强中央财政科研项目和资金管理的若干意见》(国发[2014]11号)、《国务院关于深化中央财政科技计划(专项、基金等)管理改革方案的通知》(国发[2014]64号)、《科技部、财政部关于改革过渡期国家重点研发计划组织管理有关事项的通知》(国科发资[2015]423号)等文件要求,现对“先进轨道交通”等9个重点专项2017年度拟立项的项目信息进行公示(详见附件)。
公示时间为2017年6月5日至2017年6月9日。对于公示内容有异议者,请于公示期内以传真、电子邮件等方式提交书面材料,逾期不予受理。个人提交的材料请署明真实姓名和联系方式,单位提交的材料请加盖所在单位公章。联系人和联系方式如下:
1、“先进轨道交通”重点专项
联系人:黄玲
联系电话:010-68104467
传真:010-68319367
电子邮件:
附件:
1、“先进轨道交通”重点专项
(点击图片查看清晰原图)

2、“新能源汽车”重点专项
(点击图片查看清晰原图)


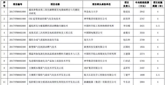
3、“煤炭清洁高效利用和新型节能技术”重点专项
(点击图片查看清晰原图)


4、“高性能计算”重点专项
(点击图片查看清晰原图)




5、“地球观测与导航”重点专项
(点击图片查看清晰原图)




6、“增材制造与激光制造”重点专项
(点击图片查看清晰原图)




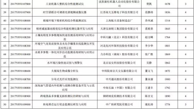
7、“重大科学仪器设备开发”重点专项
(点击图片查看清晰原图)







8、“战略性先进电子材料”重点专项
(点击图片查看清晰原图)






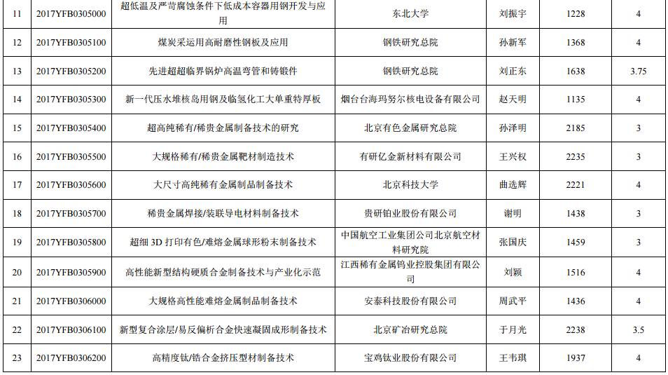
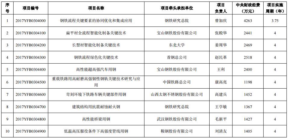
9、“重点基础材料技术提升与产业化”重点专项
(点击图片查看清晰原图)










信息来源:科学技术部高技术研究发展中心
