2017年重点新材料之先进钢铁材料
发布人:Super User 发布时间:2017-07-13 浏览次数:3673大中小
为贯彻落实《新材料产业发展指南》,工业和信息化部、财政部和保监会拟建立重点新材料首批次应用保险补偿机制并开展试点工作。为此,原材料工业司组织编制了《重点新材料首批次应用示范指导目录(2017年版)》(下文简称“目录”),并于2017年6月16日公示。
本次公布的目录主要涉及先进基础材料、关键战略材料、前沿新材料等三大类。其中,先进基础材料包括先进钢铁材料、先进有色金属材料、先进化工材料、先进无机非金属材料及其他材料;关键战略材料包括高性能纤维及复合材料、稀土功能材料、先进半导体材料和新型显示材料。
为增进读者对相关重点新材料的了解,对目录所涉及的各类新材料进行了简要解读,并以系列图文的形式进行推送。本文主要介绍先进基础材料中的先进钢铁材料。
先进钢铁材料
新型高性能崛进机刀具用钢

性能要求
A、C 类夹杂物≤0.5 级,B、D 类夹杂物≤1.5 级;抗拉强度>2000MPa、热处理硬度>56HRC、冲击韧性 Aku>20J。
应用领域
机械
应用实例
新型高性能崛进机刀具用钢是盾构掘进机刀具的主要材料,较常用于刮削刀具和滚动刀具的制造。其中刮刀分为刀座、刀体和刀刃,刀座材料一般是低碳低合金钢,刀体采用中碳中合金钢或低淬钢来使其硬度达到HRC40以上,刀刃通常使用硬质合金(YG11C)制成;滚刀分为整体耐磨钢材料和镶有硬质合金球齿的刀具材料,整体耐磨钢材料主要以合金工具钢为主,也有合金结构钢,硬度在HRC52-59之间,球齿刀具是在钢基体上镶嵌硬质合金刀头,硬度为HRA85-88。
由该新型高性能崛进机刀具用钢制造的盾构掘进机刀具常用于我国的地铁、引水工程、铁路隧道和过江隧道等工程,其刀具应用已相当普遍。
对地层的适应性

新型耐磨材料研发与应用
1)发展钢结构合金破岩刀具材料:钢结构合金超过了Wc-Co类合金的冲击强度和抗弯强度,它作为破岩工具的材料是较好的。
2)改进Wc-Co硬质合金:主要改进途径为向低钴颗粒WC发展、改善WC-Co合金组织和WC-Co合金中添加少量的TaC。
3)新型热处理工艺及表面处理技术
4)凿岩刀具形状的设计改进
高档轴承钢

性能要求
o≤7ppm,Ti≤15ppm、夹杂物 A+B+C+D≤2 级,最大颗粒夹杂物DS≤0.5 级,4.5GPa 赫兹应力下的接触疲劳寿命 L10≥5x10 7 次。轴承钢具有接触疲劳强度高、热处理后硬度高、耐磨性高、摩擦系数低、弹性极限高、尺寸稳定性高、冲击韧性和断裂韧性良好、防锈能力强、冷热加工性能强等特性。
应用领域
汽车、家电
轴承钢质量影响因素
1)氧
相关研究试验结果表明,当精炼钢中氧含量降到20x10 -6时,疲劳寿命是电弧炉大气下熔炼钢(氧含量为30x10 -6)的1.5倍,15x10 -6是2.0倍,8x10 -6是3.0倍,接近电渣重熔钢的水平。但是,氧含量与疲劳寿命的关系是辩证的不是绝对的,因为钢中氧含量的高低,实际上只能代表钢中氧化物夹杂数量的多少。不能代表硫化物和氮化物量的高低,所以,只能将氧含量看作是特定工艺范围内疲劳极限的一个相关参数。
2)硫
硫化物包裹覆盖氧化物并非仅靠控制氧硫比就一定能实现。由于硫化物和氧化物变形抗力的差异,热加工时“膜”可能被挤掉,这些因素对高硫轴承钢寿命测定值分散度大来看是有影响的。用硫化物包裹覆盖氧化物可提高滚珠轴承的寿命不是绝对的,只能说硫化物的危害比氧化物相对少一些。
3)钙
钙主要以铝酸钙、硅铝酸钙、硫化钙等形式存在于轴承钢中,这种夹杂物热加工时不会变形不会破碎。在球状夹杂两侧会看到一些“孔穴”,这些地方容易造成应力裂纹。在氧含量很低的轴承钢中,钙可以替代硫化锰中的锰,富钙硫化物的韧性很差,同氧化物相似,会产生一定的裂纹。
4)其它残余元素
除了氧、硫、钙之外,钛和氮也是备受关注的滚珠轴承中的有害元素,因为存在TiN杂质,其危害比等粒度的刚玉还大。
滚珠轴承钢存在白点敏感性,钢中氢的增加会导致疲劳寿命下降;加热时磷会促进晶粒变大,使得钢脆性增加而强度降低,在淬火中易开裂;镍会降低滚珠轴承淬火层的硬度;铜会引起失效。
轨道交通用钢

性能要求
光滑试样和缺口试样10 7周次旋转弯曲疲劳强度极限分别≥350MPa和215MPa,全尺寸疲劳性能要求:轴身外表面受力≥240MPa下完成10 7周次循环后无裂纹产生。
应用领域
铁路
产品分类
轨道交通用钢主要分为线路铺设用钢、桥梁、隧道和车站等基础设施建设用钢、电气化铁路用钢等。
轨道交通主要用钢品种分类:

特点分析
轨道交通用钢需要具有高强度、高硬度、高韧性以及良好的焊接性能。按照钢材抗拉轻度可将钢轨分为普通级钢轨、耐磨级钢轨,特级钢轨,钢轨质量越大表明其所能承受的负荷越大。我国主要线路一般铺设60kg/m和75kg/m的重型钢轨,高速铁路用钢轨的材质包括U71MnG和U75VG,时速200km/h以上的高速客货铁路选用U71MnG,时速200~250km/h的高速客货铁路选用U75VG。目前国产的过共析钢轨U95Cr,通过热处理后,轨面硬度可以达到420HB,但其碳含量大于0.9%。
高性能油套管

性能要求
屈服强度 758~862MPa,-10℃全尺寸冲击功≥60J;在180℃,3.5MPa CO2,流速 1m/s 腐蚀条件下,腐蚀速率≤0.25mm/a。油套管为无缝钢管,采用高频电阻焊接(ERW)。ERW焊接的钢板(卷板)为低碳微合金化钢经TMCP轧制而成,具有良好的强韧性和抗压性。
应用领域
油气开采
产品分类
根据使用的环境和用途的不同可将油套管分为以下类型:

常用套管性能数据:

常用油管性能数据(N80 EUE):

大口径快速上卸扣套管

性能要求
屈服强度 Rt 0.5 为 379~552MPa;上扣效率比 API 螺纹高 20%。
应用领域
油气开采
特点分析
大口径快速上卸扣套管属于油套管的一种,具备了一般油套管的耐磨、抗压、韧性强等特点,其螺纹连接强度高、容易对扣、上扣速度快,效率高,在力学性能等方面等同于套管母材,作业时并不会因为上扣速度快而影响使用性能。
粘扣因素分析
上卸套管卸扣操作不当是油套管失效事故最为常见的一种失效方式,粘扣会影响油套管使用寿命甚至导致管柱掉井事故。具体操作包括油套管下井对扣方式、上扣大钳选择、上扣速度、上扣扭矩、螺纹脂质量以及运输存放等,导致油套管粘扣的原因非常复杂,主要因素有螺纹参数不匹配使外螺纹在上扣过程中局部区域接触压力过高发生粘扣、表面处理质量低劣损坏螺纹增加粘扣可能性、上扣扭矩对接头的连接强度、密封性能和接头粘扣程度的影响。
优质焊材

性能要求
镍基 690 焊材;抗拉强度550~750MPa;镍基625、镍基276和镍基 620 焊材;抗拉强度≥690MPa;一次探伤合格率>99%。
应用领域
核电、火电、燃气轮机
焊材分类
焊材主要分为焊条、焊丝、焊剂、保护气体、钎料、钎剂等,在不同的焊接条件下需要应用不同的焊材。

特点分析
焊材壁厚越厚,它就越具有经济性和实用性,壁厚越薄,它的加工成本就会大幅度上升;一般焊材精度低、壁厚不均匀、管内外表光亮度低、定尺成本高,且内外表还有麻点、黑点不易去除;不锈钢焊材的检测及整形必须离线处理,具有抗高压和高强度的特点。
特殊密封用丝带材

性能要求
符合蜂窝密封、刷丝密封、W型密封及C型密封用材标准;丝材直径 0.07~0.2mm,箔材厚度 0.05~0.15mm。
应用领域
核电、燃气轮机、发动机
分类
密封丝带主要可分为膨体玻纤带、自粘性膨体玻纤带、覆铝箔玻纤带、涂硅胶玻纤带、玻纤梯形带、玻纤蝌蚪带、抗氧化绑扎带、绝缘绑扎带绕包带、石墨处理玻纤蝌蚪带、玻纤网格带等。
特点
其主要特点有拉力特强,不易折断;无烟无毒、耐硫化,对环境影响小;绝缘性好,适用于各种电缆绕包;几乎不受温差和湿度影响,是阻燃耐火线缆生产中最理想的绕包护层材料,主要起隔热防护、保温、绝缘、防腐作用。
主要应用
用于缠绕高温管件,电热丝和发热元件、电缆线等是石棉带的理想替代材料。可单面粘背胶,染色或金属丝增强其要求,耐高温劳保产品、防火服、高温过滤、吸音及其它代替石棉应用领域。
高氮不锈钢

性能要求
不锈钢粉末的氮含量≥0.6%;热等静压工艺制备:孔隙度≤0.3%,抗拉强度≥900MPa,屈服强度≥650MPa,延伸率≥40%,PRE≥40。
应用领域
海洋工程、核电
分类
高氮钢的氮含量超过了常规条件下的钢所能达到的极限氮含量,根据所含氮量的多少,大体可以分为含氮>1%的超高氮钢、含氮0.3~0.5%的高氮钢、<0.3%的含氮钢三类。
高氮的作用
不锈钢材料的耐点腐蚀当量主要由不锈钢中的氮元素含量决定,不锈钢中的氮元素的增加也提高了不锈钢的硬度、屈服强度、拉伸强度、抗疲劳性。氮元素的作用主要是能提升不锈钢的强度、能有效地稳定奥氏体相和极大的提高材料的耐点腐蚀性,且氮元素可以取代镍元素,这也降低了由镍元素带来的力学性能方面的不良影响和引起生物体的过敏甚至潜在致癌的可能。
氮元素的含量也对于不锈钢耐腐蚀性能提升有积极的作用。在点腐蚀的初期,氮元素的存在可以形成Ni2Mo3N保护层,可以有效的在初期保护材料和延缓腐蚀;在点腐蚀增长过程中,氮元素的存在可以和质子发生作用,转化为铵根离子形成的产物可以作为缓冲物质来控制该区域的PH值,这也可以有效地终止腐蚀的继续发展,可以显著提升材料的抗腐蚀能力和机械强度。
熔炼技术
高氮钢的制作需要使得不锈钢的氮含量在大气压下达到溶解度以上,加压氮气的条件下进行熔炼和浇铸的过程是必不可少的。目前已有的加压熔炼技术主要有加压感应熔炼法(PIM)、加压等离子熔炼法(PARP)、加压电渣重熔法(PESR)、加压电弧渣重熔法(ASRP)、大熔池法(BSB)、热等静压熔炼法(HIP)等。

高端模具钢

性能要求
磷含量≤0.010%,硫含量≤0.003%,A、C 类夹杂物≤0.5级,B、D 类夹杂物细系≤1.5级,粗系≤1.0级;钢材无缺口横。向冲击功≥270J,横向和纵向比≥9;组织均匀性满足北美压铸协会标准,球化组织 AS1-AS4,带状组织级别SB级。
应用领域
汽车
分类
模具钢材主要分为:冷作模具钢、热作模具钢、塑料模具钢、碳素结构钢,还有一些进口模具钢。

特点分析
1)硬度:模具在高应力的作用下欲保持其形状尺寸不变,必须具有足够高的硬度;
2)红硬性:在高温状态下工作的热作模具,要求保持其组织和性能的稳定,从而保持足够高的硬度,所以模具钢具有一定的红硬性;
3)抗压强度和抗弯强度:模具在使用过程中经常受到强度较高的压力和弯曲的作用,因此要求模具材料应具有较强的抗压强度和抗弯强度;
4)韧性:在工作过程中,模具承受着冲击载荷,为了减少在使用过程中的折断、崩刃等形式的损坏,要求模具钢具有一定的韧性;
5)模具在工作中承受相当大的压应力和摩擦力,要求模具能够在强烈摩擦下仍保持其尺寸精度,即模具具有耐磨性;
6)抗热疲劳能力:热作模具钢在服役条件下除了承受载荷的周期性变化之外,还受到高温及周期性的急冷急热的作用,故要重视材料的热机械疲劳断裂性能;
7)咬合抗力:是发生“冷焊”时的抵抗力。
特种无缝钢管材

性能要求
超超临界火电机组建设用高压锅炉管(耐热不锈钢Surper304、S740、HR3C等),核电建设蒸发器管(耐蚀钢690U型管)。耐高压≥25MPa、耐高温≥600℃,铅、锡、砷、锑、铋单个元素含量<30ppm,总含量<120ppm,耐腐蚀、长寿命等性能达到国际领先水平。
应用领域
火电、核电
分类
一般用途的无缝钢管的原料为碳素结构钢、低合金结构钢或合金结构钢,可作为输送流体的管道或结构零件;专门用途的无缝管有锅炉用、化工电力用、地质用及石油用无缝管等多种。
特点与应用
无缝钢管在抗弯抗扭强度相同时,重量较轻,是一种经济截面钢材,广泛用于制造石油钻杆、汽车传动轴、自行车架以及建筑施工中用的钢脚手架等结构件和机械零件,可提高材料利用率,简化制造工序,节约材料和加工时间。
缺陷及产生原因
无缝钢管存在的缺陷分为危险性缺陷(裂纹、内折、外折、轧破、离层、结疤、拉凹、凸包等)和一般性缺陷(麻坑、青线、划伤、碰伤、轻微的内、外直道、辊印等)两种,产生原因是管坯的表面或内部本身存在缺陷;
生产过程中产生的问题,如轧制工艺参数设计不正确,模具表面不光滑,润滑条件不好,孔型设计及调整不合理;管坯(钢管)在加热轧制、热处理以及矫直过程中,因为加热温度控制不当,变形不均匀,加热冷却速度不合理或矫直变形量太大而产生过大的残余应力,也会导致钢管产生表面裂纹。
质量要求

高精度高温合金管材

性能要求
氧含量≤15ppm,硫含量≤50ppm,磷含量≤50ppm;材料疏松和偏析<0.5级;屈服强度≥310MPa,抗拉强度≥690MPa;外径公差±0.1mm,壁厚公差(+10%,-5%)。
应用领域
航空
分类与应用

现在的高温合金主要用于航空、舰艇和工业用燃气轮机的涡轮叶片、导向叶片、涡轮盘、高压压气机盘和燃烧室等高温部件的制造,还用于制造航天飞行器、火箭发动机、核反应堆、石油化工设备以及煤的转化等能源转换装置。
特点分析
高精度高温合金应具有蠕变强度和持久强度高、抗热疲劳和机械疲劳性能良好、抗氧化和抗燃气腐蚀性能较好以及组织稳定等特点,其中以蠕变强度和持久强度最为重要。
提高合金强度的方法:

特殊钢材

性能要求
镍含量 8.5~10%,磷含量≤0.005%,硫含量≤0.002%;屈服强度≥585MPa,抗拉强度 680~820MPa,延伸率≥18%;-196℃低温下冲击功均值≥100J。与普通钢相比,特殊钢材具有更高的强度和韧性、物理性能、化学性能、生物相容性和工艺性能。
应用领域
海洋工程、能源装备
分类
我国将特殊钢分成优质碳素钢、合金钢、高合金钢(合金元素大于10%)三大类,其中合金钢和高合金钢占特殊钢产量的70%。其中碳素钢是指含碳量wc小于2%的铁碳合金,碳钢除含碳外一般还含有少量的硅、锰、硫、磷;合金钢是指合金元素有硅、锰、钼、镍、铬、钒、钛、铌、硼、铅、稀土等其中的一种或几种合金元素的钢。

船用耐蚀钢

性能要求
下底板年腐蚀速率<1mm,上顶板 25 年腐蚀速率<2mm,包括钢板(厚度 8~40mm)、配套焊材及型材。耐蚀钢是不锈钢的一种,是能在某些强腐蚀介质中能抵抗侵蚀的钢,其耐腐蚀程度比不锈钢更好一些。
应用领域
船舶
分类
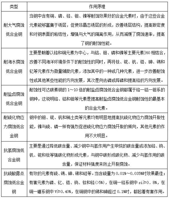
按其耐蚀性特点和使用领域可分为耐大气腐蚀低合金钢、耐海水腐蚀低合金钢、耐盐卤腐蚀低合金钢、耐硫化物应力腐蚀低合金钢、抗氢腐蚀低合金钢和抗硫酸露点腐蚀低合金钢。

特点
耐蚀钢的主要特点是在不同腐蚀环境中的耐蚀性能比碳素钢和其他普通低合金钢好很多,但是为改善钢的耐蚀性能添加的合金元素使得钢的强度提高的同时韧性和焊接性变坏。
【内容来源】矿冶园,泰科钢铁



