经按照《中国钢铁工业协会、中国金属学会冶金科学技术奖奖励条例》及其实施细则严格评审,冶金科学技术奖奖励委员会决定对85个项目授予2018年中国钢铁工业协会、中国金属学会冶金科学技术奖,其中:“汽车轻量化用吉帕级钢板稳定制造技术与应用示范”项目授予特等奖、“不锈钢冷轧带钢全连续生产线技术集成与创新”等15个项目授予一等奖、“基于采选系统能耗优化的爆破关键技术研究与实践”等24个项目授予二等奖、“特大型露天矿多区段高效开采技术研究”等45个项目授予三等奖。
现将获奖项目向全社会公布,并向获奖单位和个人颁发证书。建议各获奖单位对获奖者予以宣传、表彰,并根据自身情况参照所在地国家省部级科技奖奖励标准配套奖励。
特此公告。
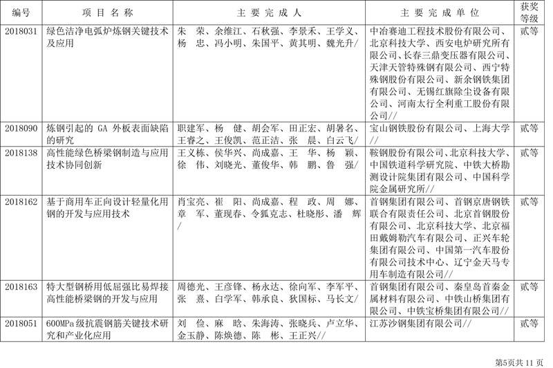
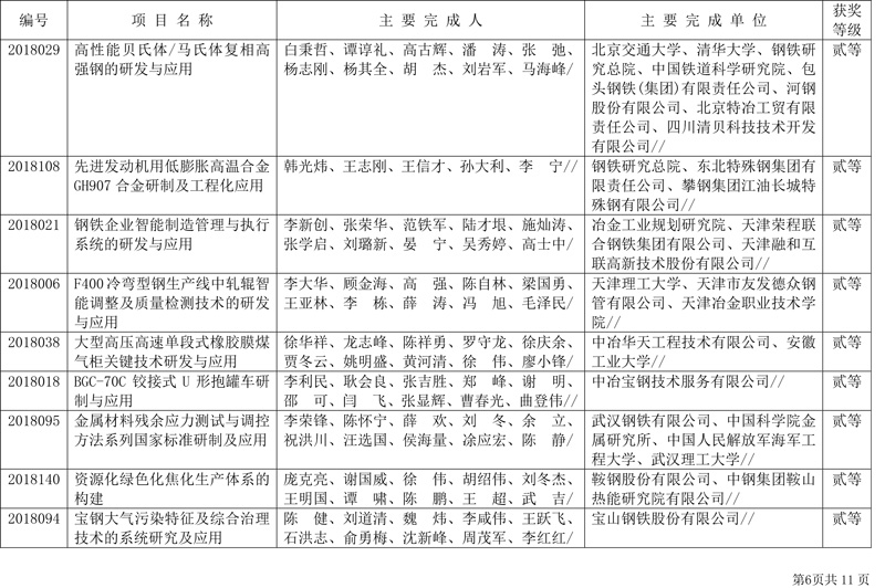
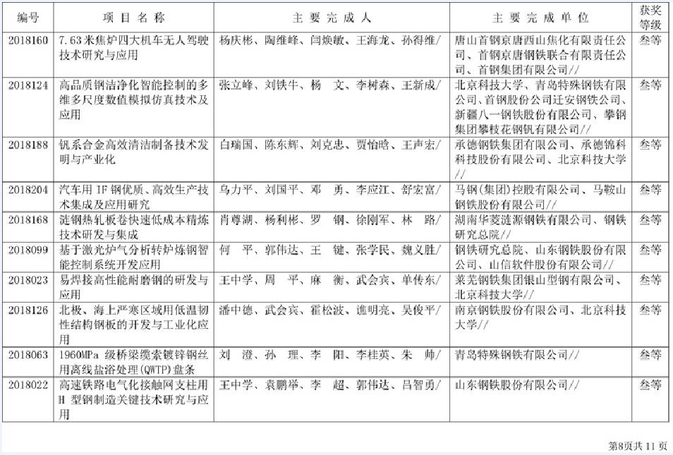
附件:2018年中国钢铁工业协会、中国金属学会冶金科学技术奖获奖项目表(85项)











中国钢铁工业协会、中国金属学会
冶金科学技术奖奖励委员会
2018年8月9日
【内容来源】中国金属学会
【版权声明】版权归原作者所有,如有侵权请联系删除
【编辑】侯思璇
